文 / 现代物流报记者 马敬泽
近日,公安部发布的《机动车驾驶人疲劳驾驶认定规则》(GA/T 2372-2026 下称:新规)自2026年6月1日起正式施行。
本次新规规定了机动车驾驶人疲劳驾驶情形、调查取证内容和方法,适用于道路交通事故调查处理环节对机动车驾驶人疲劳驾驶行为的认定,覆盖全车型驾驶人并强化客运车辆监管。
(图源:央视网)
其中,修改疲劳驾驶判定方式是本次新规的突出特点之一。与以往“驾驶时长”作为核心标准不同,新规采用驾驶行为、生理状态和生活轨迹三维判定体系,疲劳驾驶监管维度更加全面,指标更为细化。
为机动车安全驾驶提供监管框架
疲劳驾驶是构成交通隐患的主要因素之一。据统计,我国每年因疲劳驾驶直接引发的道路交通事故占全国交通事故总量的21%,疲劳驾驶事故死亡率高达83%。
根据《中华人民共和国道路交通安全法实施条例》,连续驾驶机动车超过4小时未停车休息或者停车休息时间少于20分钟属违法行为。不过,在司机本身存在睡眠不足或受到药物影响等情况下,单纯以时间判定是否疲劳驾驶并不全面。
对此,本次新规扩大了疲劳驾驶情形的判定标准。其中,有下列情形之一的,应认定为疲劳驾驶:
1.机动车驾驶人连续驾驶机动车超过4h未停车休息或停车休息时间少于20min的;
2.客运机动车驾驶人在晚22:00至次日凌晨6:00连续驾驶超过2h未停车休息或者停车休息时间少于20min的;
3.客运机动车驾驶人在24h内累计驾驶时间超过8h的。
另外,对在道路交通事故发生过程中具备避险条件但未及时采取有效避险措施的机动车驾驶人,经调查具有下列情形之一的,可认定为疲劳驾驶:
1.通过监测设备(包括但不限于视频监控设备、脑电测量设备等)监测到机动车驾驶人驾驶车辆在事故发生前10min内出现生理疲劳闭眼或疲劳程度脑电波特征判断数值小于30的;
2.对机动车驾驶人询问/讯问结果证实其处于精神难以集中或精神恍惚、困倦等状态仍驾驶车辆的;
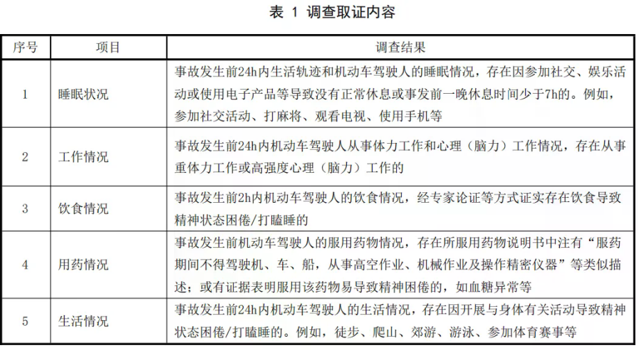
3.对机动车驾驶人驾驶车辆出发前睡眠状况和工作、饮食、用药、生活等情况进行调查,证实存在表1列举的一项或多项调查结果的。
可以看到,本次新规对疲劳驾驶的判定不再局限于连续时长,而是兼顾每日总时长、实际生理监测情况、过往精神状况等多个维度,判定更宽泛。
新规的制定优化了机动车安全驾驶的监管框架,有助于对疲劳驾驶现象的后续治理,也反映出我国对疲劳驾驶行为的约束更加严格。
就业群体安全保障很重要
值得注意的是,我国网约车司机和货车司机等交通运输服务人员的日均驾驶时长相对较高,面临更高的疲劳驾驶风险。
中国新就业形态研究中心于2025年发布的《城市出行的就业韧性:网约车司机就业图景与职业表现》显示,在2024年的调研样本中,网约车司机日均在线时长为6.41个小时,但大多数司机的日均在线时长集中在10个小时左右。上海市公安局交通警察总队今年1月表示,2025年共查处网约车“疲劳驾驶”行为1300余起。
(图源:中国新就业形态研究中心,网约车司机日均在线时长为10小时左右 )
中国人民大学中国就业与民生研究院2024年发布的《数字货运平台司机就业与收入研究报告》显示,超七成的货车司机每天的工作时长在8小时以上,近四成的货车司机平均工作时间集中在8至12小时。
本次新规在重点加强客运车辆监管的同时,也覆盖了包括货运车辆在内的所有机动车驾驶人。针对上述情况,本次新规中特别提出了“每天驾驶超过8小时会被认定为疲劳驾驶”的规定,加强了对网约车司机、货车司机等群体驾驶行为的规范力度。
但另一方面,每天驾驶不超过8小时的规定也引发了网络上对客货运司机工作时长的讨论。在新规正式施行后,如何有效平衡交通运输服务人员的时间与收入,是一个重要问题。
(图源:微博,8小时对从业者而言能否获得理想收入是讨论的焦点之一 )
另外,在加强约束的同时,让新规落地见效,切实保障网约车、货车驾驶人的生命安全,也尤为关键。
合肥维天运通信息科技股份有限公司(下称:路歌)相关负责人向现代物流报记者表示,在新规的框架下,网络货运企业不能仅停留在“符合规定”的层面,还应成为推动规范落地的有力“参与者”,发挥自身功能和使命,将规则转化为对司机实实在在的保护。
实际上,在货运领域,网络货运平台、软件服务公司等科技型企业作为以数字技术赋能货运行业的重要主体,在以技术手段加强司机状态监测、预防疲劳驾驶等风险方面有诸多实践和成果。
G7易流近期发布的《紫宝盒上市130天实战报告》显示,其智能硬件“紫宝盒”在报告期内共识别严重注意力分散、严重疲劳829次,识别未遂事故129起。
路歌相关负责人表示,针对司机疲劳驾驶的现实问题和国家相关规定的优化调整,路歌依托“AI婷姐”及“司机领航”系统,构建了一套“AI感知+实时干预+管理闭环”的主动防御体系。
一方面,该体系可依据相应国标、行标设定疲劳驾驶时长阈值,适配不同项目的精细化管理要求。另一方面,AI工具也能在提前识别疲劳风险的同时,分阶段对司机疲劳驾驶行为进行介入:从轻度的语音关怀,到持续提醒同步给车队,在极端情况下也主动建议导航最近服务区休息。
例如,在武汉某项目中,针对夜间12点后不得驾驶的特定规定,系统会在关键节点自动触发“AI婷姐”提醒,并需司机明确确认,为主动预防潜在风险提供安全屏障。
“干预的出发点不是监控与惩罚,而是在司机最需要被‘唤醒’的那一刻,给予精准的保护。”该负责人说。



微博
微信
视频号


冀公网安备13010502001476号