½Î÷Ê¡ÈËÃñÕþ¸®°ì¹«Ìü¹ØÓÚÓ¡·¢¡¶½Î÷Ê¡¡°ÎïÁ÷Ò»ÕÅÍø¡±½¨É蹤×÷·½°¸¡·µÄ֪ͨ
½Î÷Ê¡ÈËÃñÕþ¸®°ì¹«Ìü¹ØÓÚÓ¡·¢¡¶½Î÷Ê¡“ÎïÁ÷Ò»ÕÅÍø”½¨É蹤×÷·½°¸¡·µÄ֪ͨ
¸÷ÊС¢ÏØ£¨Çø£©ÈËÃñÕþ¸®£¬Ê¡Õþ¸®¸÷²¿ÃÅ£º
¡¶½Î÷Ê¡“ÎïÁ÷Ò»ÕÅÍø”½¨É蹤×÷·½°¸¡·ÒѾʡÕþ¸®Í¬Ò⣬ÏÖÓ¡·¢¸øÄãÃÇ£¬ÇëÈÏÕæ¹á³¹Âäʵ¡£
2025Äê10ÔÂ11ÈÕ
£¨´Ë¼þÖ÷¶¯¹«¿ª£©
½Î÷Ê¡“ÎïÁ÷Ò»ÕÅÍø”½¨É蹤×÷·½°¸
ΪÉîÈë¹á³¹Âäʵµ³ÖÐÑë¡¢¹úÎñÔº¹ØÓÚÓÐЧ½µµÍÈ«Éç»áÎïÁ÷³É±¾µÄ¾ö²ß²¿ÊðºÍʡί¡¢Ê¡Õþ¸®µÄ¹¤×÷ÒªÇ󣬽øÒ»²½Íƶ¯ÎïÁ÷ÐÐÒµÊý×Ö»¯×ªÐÍ£¬´òÔìȫʡ“ÎïÁ÷Ò»ÕÅÍø”£¬½áºÏÎÒʡʵ¼Ê£¬Öƶ¨±¾¹¤×÷·½°¸¡£
Ò»¡¢×ÜÌåÒªÇó
ÒÔϰ½üƽÐÂʱ´úÖйúÌØÉ«Éç»áÖ÷Òå˼ÏëΪָµ¼£¬ÉîÈë¹á³¹µ³µÄ¶þÊ®´óºÍ¶þÊ®½ì¶þÖС¢ÈýÖÐÈ«»á¾«Éñ£¬¼á³Ö¹«ÒæÊôÐÔ£¬ÈںϿª·ÅÀíÄî£¬ÍÆ¶¯È«Ê¡ÎïÁ÷×ÊÔ´ÒªËØÈ«Ãæ»ã¾Û¡¢È«ÃæÕûºÏ£¬ÒÔ“1269”Ðж¯¼Æ»®Îªµ¼Ïò£¬ÒÔ¶àʽÁªÔË¡¢Öǻ۲ִ¢ÎªÖص㣬¹¹½¨Êý¾Ý¶àÔª¼¯³É¡¢ÐÅÏ¢¿ª·Å°²È«¡¢ÒµÎñ¸ßЧÐͬµÄȫʡÎïÁ÷Ò»Ì廯·þÎñÌåϵ£¬´òÔìȫʡ¹«Òæ¡¢¿ª·Å¡¢¸ßЧ¡¢ÖÇÄܵēÎïÁ÷Ò»ÕÅÍø”£¬Íƶ¯¶àʽÁªÔËÒ»Ì廯¡¢ÎïÁ÷ÐÅÏ¢ÖÇÄÜ»¯£¬ÓÐЧ½µµÍÈ«Éç»áÎïÁ÷³É±¾£¬ÎªÔöÇ¿²úÒµºËÐľºÕùÁ¦¡¢Íƶ¯È«Ê¡¾¼Ã¸ßÖÊÁ¿·¢Õ¹ÌṩÓÐÁ¦Ö§³Å¡£
¶þ¡¢½¨ÉèÄ¿±ê
£¨Ò»£©´òÔì“ÎïÁ÷Ò»ÕÅÍø”ƽ̨¡£µ½2026Ä꣬ʵÏÖ¹«Â·¡¢Ìú·¡¢Ë®ÔËÊý¾Ý¼äµÄ»¥Áª»¥Í¨£¬ÒÔÎïÁ÷ÐÅÏ¢·þÎñ¡¢ÕþÎñ·þÎñ¡¢ÈÚ×Ê·þÎñΪÖÐÐÄ£¬³õ²½¹¹½¨È«Ê¡ÎïÁ÷Ò»Ì廯·þÎñÌåϵ£¬ÊµÏÖ²¿·ÖÎïÁ÷ÐÅÏ¢µÄÕûºÏÓë¹²Ïí£¬ÎªÆóÒµÃâ·ÑÌṩ»ù´¡ÎïÁ÷ÐÅÏ¢²éѯ¡¢·¢²¼µÈ·þÎñ¡£
£¨¶þ£©ÍØÕ¹ÎïÁ÷³¡¾°Ó¦Óᣵ½2027Ä꣬ÍêÉÆ¸÷¼¶Æ½Ì¨¹¦ÄÜ£¬ÍØÕ¹¶àÔª»¯Ó¦Óó¡¾°£¬ÌáÉýƽ̨µÄÖÇÄÜ»¯Ë®Æ½ºÍ·þÎñÄÜÁ¦¡£ÒÔ¶àʽÁªÔË¡¢Öǻ۲ִ¢ÎªÖص㣬²ÉÈ¡ÓÐЧ´ëÊ©ÅàÓý¸÷Àà¾ÓªÖ÷Ìå£¬ÍÆ¶¯È«Ê¡¸÷µØÎïÁ÷²úÒµÓëÖ÷µ¼²úÒµÈÚºÏÉý¼¶£¬ÖúÁ¦ÎïÁ÷²úÒµ¸½¼ÓÖµÓëÕûÌ巢չˮƽ³ÖÐøÌáÉý¡£
£¨Èý£©ÍêÉÆÊý×ÖÎïÁ÷Ìåϵ¡£µ½2030Ä꣬ÉÎÒÊ¡“ÎïÁ÷Ò»ÕÅÍø”Óë¹ú¼Ò¼°ÇøÓò¼¶ÎïÁ÷ƽ̨ÐÅÏ¢½»»¥£¬´òÔì¹úÄÚÁìÏȵÄÎïÁ÷ÐÅÏ¢·þÎñƽ̨£¬Íƶ¯ÎïÁ÷²úÒµÈ«ÃæÊµÏÖÊý×Ö»¯¡¢ÖÇÄÜ»¯×ªÐÍ£¬½¨Á¢È«ÒªËØ¡¢È«Á´ÌõµÄÏÖ´úÎïÁ÷Ìåϵ£¬È«Éç»áÎïÁ÷³É±¾ÏÔÖø½µµÍ¡£
Èý¡¢½¨ÉèÄÚÈÝ
ȫʡ“ÎïÁ÷Ò»ÕÅÍø”ÒÔÊ¡¼¶Í³½¨Æ½Ì¨ÎªÒÀÍУ¬¹¹½¨“1+12+N”µÄÎïÁ÷·þÎñÌåϵ¡£ÆäÖГ1”Ϊʡ¼¶Æ½Ì¨£¬È«ÃæÊáÀíȫʡÎïÁ÷Ô°Çø¡¢ÎïÁ÷ÆóÒµ¡¢²Ö´¢ÉèÊ©µÈ»ù´¡×ÊÔ´£¬ÕûºÏÒѽ¨³ÉµÄ¸÷ÀàÎïÁ÷ƽ̨£¬Öð²½Íƶ¯¸÷µØÎïÁ÷Ô°Çø¡¢¸÷ÀàÎïÁ÷ÆóÒµ½«Ïà¹ØÒµÎñÊý¾ÝÕûºÏ½ÓÈëÆ½Ì¨£¬´òÔìȫʡ“ÎïÁ÷Ò»ÕÅÍø”·þÎñ×ÜÆ½Ì¨£»“12”ΪÊм¶Æ½Ì¨£¬¸÷ÉèÇøÊС¢¸Ó½ÐÂÇø»ùÓÚÊ¡¼¶Æ½Ì¨´î½¨Êм¶ÎïÁ÷ƽ̨£¬×÷ÎªÇøÓòÎïÁ÷ÐÅÏ¢»ã¾ÛÓëµ÷ÅäÖÐÐÄ£»“N”ÎªÏØ¼¶ÌØÉ«Ó¦ÓÃ×¨Çø£¬¸÷ÏØ£¨ÊС¢Çø£©Î§ÈÆÖ÷µ¼²úÒµ¡¢ÌØÉ«²úÒµÔ°Çø¡¢ÖصãÎïÁ÷ÊàŦ¼°´óÐͲִ¢ÖÐÐĵȱ¾µØ»¯ÐèÇó£¬ÒÀÍÐÊм¶Æ½Ì¨½¨Á¢Ïؼ¶×¨Çø£¬ÊµÏÖÓëÊ¡¼¶¡¢Êм¶Æ½Ì¨Êý¾ÝµÄ»¥Áª»¥Í¨¡£
Ê¡¼¶Æ½Ì¨²ÉÓÓ1155”Ìåϵ½á¹¹£¬´òÔìÒ»¸öÊý¾Ý×ÊÔ´µ××ù£¬¹¹½¨Ò»¸öÒµÎñÖ§³ÅÌåϵ£¬²¼¾Ö“ÎåºáÎå×ݔӦÓðå¿é£¬ºáÏòÌṩÕþ¸®Í³³ï²ãÃæµÄÕþ²ß¡¢¼à¹Ü¡¢Êý¾Ý¡¢ÖÇÄÜ¡¢½áËãÎå´óÓ¦Óðå¿é£¬×ÝÏòÌṩÊг¡²ãÃæµÄ»õÎï¡¢²Ö´¢¡¢ÔËÁ¦¡¢ÁªÔË¡¢·þÎñÎå´óÓ¦Óðå¿é¡£
£¨Ò»£©Ò»¸öÊý¾Ý×ÊÔ´µ××ù¡£°´ÕÕ»õÎïÁ÷ת¸÷½Úµã¼°ÎïÁ÷ÆóÒµÀà±ð£¬¸ù¾Ý¹ú¼Ò±ê×¼£¬Í³Ò»»õÀà±àÂë¡¢µ¥Ö¤¸ñʽµÈ¹æ·¶£¬ÊµÏÖȫʡÎïÁ÷Êý¾Ý±ê×¼»¯¡£Í¨¹ýʡһÌ廯ÕþÎñ´óÊý¾Ýƽ̨£¬¹é¼¯¹«Â·¡¢Ìú·¡¢Ë®ÔË¡¢º½¿Õ¡¢ÓÊÕþ¡¢²Ö´¢µÈÎïÁ÷Ïà¹ØÊý¾Ý£¬ÈںϽðÈÚ¡¢ÐÅÓõȵÚÈý·½Ó¦ÓÃÊý¾Ý×ÊÔ´£¬ÊµÏÖ¶àÔ´Êý¾ÝÈںϡ£»ùÓÚ¶àÔ´Êý¾Ý×ÊÔ´¡¢´óÊý¾Ý·ÖÎö¼¼Êõ¡¢×ÛºÏÊý¾ÝÖÎÀí¡¢¸öÐÔÊý¾Ý²úÆ··þÎñ“ËÄλһÌå”Ö÷¿ò¼Ü£¬ÊµÊ©ÇøÓòÐͬ²ßÂÔ£¬Á¢×ã½Î÷¡¢·øÉäÖܱߡ¢ÁªÍ¨È«¹ú£¬ÊµÏÖÎïÁ÷ÐÅÏ¢Á÷¡¢ÉÌÒµ×ÊÔ´Á÷¡¢×ʽðÁ÷ÔÚ½Î÷µÄÁ÷ͨÓë»ã¾Û¡£
£¨¶þ£©Ò»¸öÒµÎñÖ§³ÅÌåϵ¡£ÒÀÍÐÊý×ÖÕþ¸®Ò»Ì廯֧³ÅÄÜÁ¦Æ½Ì¨£¬Í³Ò»¿ª·¢»·¾³¡¢ÕûÌå¿ò¼ÜºÍ¼¼Êõ¼Ü¹¹£¬ÎªÆ½Ì¨µÄÒµÎñÔË×÷¡¢¼¼Êõ·þÎñ¡¢ÏµÍ³¹ÜÀí¡¢·þÎñÖ§³ÖµÈÌṩ֧³Å£¬È·±£Æ½Ì¨µÄÎȶ¨ÐÔ¡¢°²È«ÐԺͿɳÖÐø·¢Õ¹¡£Æ½Ì¨²ÉÓÿª·Åʽ¼Ü¹¹£¬Ìṩ±ê×¼»¯µÄÎïÁ÷Êý¾ÝºÍÒµÎñÖ§³Å·þÎñ£¬¹ÄÀø¸÷µØ¡¢¸÷¾ÓªÖ÷Ìå»ùÓÚ“ÎïÁ÷Ò»ÕÅÍø”ƽ̨µÄͨÓÃÄÜÁ¦£¬½«×ÔÓÐÆ½Ì¨½ÓÈ벢ʵÏÖÈ«³Ì»¥Í¨£¬¹ÄÀø¸÷ÆóÒµ»ý¼«ÈëפʹÓò¢½«“ÎïÁ÷Ò»ÕÅÍø”ƽ̨×÷ΪÐÐÒµ»ù´¡·þÎñƽ̨£¬ÓªÔìÈ«¿ª·ÅµÄÎïÁ÷²úÒµÉú̬¡£
£¨Èý£©Îå¸öÕþ¸®Í³³ï²ãÃæÓ¦Óðå¿é¡£
1£®Õþ²ß°å¿é¡£ÒÀÍГ¸ÓÆóͨ”ƽ̨£¬È«ÃæÊáÀí²¢ÕûºÏÎïÁ÷Õþ²ß¡¢·¨¹æ¡¢±ê×¼µÈÐÅÏ¢£¬ÌṩÕþ²ß½â¶Á¡¢°¸Àý·ÖÎöºÍ×Éѯ·þÎñ¡£¸ù¾ÝÔËÊ䷽ʽ¡¢»õÀàÌØÕ÷µÈΪÎïÁ÷ÆóÒµ»Ïñ£¬Õë¶Ô²»Í¬ÀàÐÍµÄÆóÒµ½øÐÐÕþ²ßÆ¥Åä¶ÈÆÀ¹À£¬ÊµÏÖÕþ²ß¾«×¼Æ¥ÅäÍÆËÍ¡¢È«Á÷³ÌÏßÉ϶ÒÏÖ¡£
2£®¼à¹Ü°å¿é¡£½¨Á¢¿ç²¿ÃÅÐͬ»úÖÆ£¬ÖÇÄÜ×·×Ù»õÆ·²Ö´¢¡¢ÔËÊä¡¢ÅäË͵Ƚڵ㣬ʵÏÖÒµÎñÈ«Á÷³Ì¿ÉÊÓ»¯¡£Í¨¹ýÎïÁªÍø´«¸ÐÆ÷ʵʱ׷×Ù²Ö´¢ÔËÊä½Úµã£¬×Ô¶¯Ê¶±ð°²È«·çÏÕ²¢Ô¤¾¯£¬ÊµÏÖÈ«Á´ÌõÖÇÄÜ¼à¿ØÓë·çÏÕÔ¤¾¯¡£½¨Á¢Ê¡¼¶È«Á÷³Ì¼à¹Ü»úÖÆ£¬Ö§³ÖÎ¥¹æÏßË÷¿ç²¿ÃÅ¡¢¿ç²ã¼¶Ò»¼üÒÆ½»Óë´¦Àí·´À¡¡£Í¨¹ý¼¯³ÉµØÀíÐÅϢϵͳ£¨GIS£©µØÍ¼£¬¶¯Ì¬³ÊÏÖȫʡÎïÁ÷½Úµã·Ö²¼¡¢ÔËÁ¦µ÷¶ÈÇé¿ö¼°²Ö´¢×ÊÔ´Õ¼ÓÃÂʵÈÔËÐÐÌ¬ÊÆ¡£
3£®Êý¾Ý°å¿é¡£ÕûºÏ¶àÔ´ÎïÁ÷Êý¾Ý×ÊÔ´£¬¿ª·¢Êý¾Ý·ÖÎö¹¤¾ß£¬ÊµÊ©Êý¾Ý·ÖÀà·Ö¼¶°²È«¹Ü¿Ø¡£ÒÀÍÐÊ¡¼¶Êý×ÖÕþ¸®´óÄԵȹ²ÐÔÖ§³ÅÄÜÁ¦£¬Ç¿»¯½»Í¨´óÊý¾Ý·ÖÎö¡¢½»Í¨ÊÓÆµÈ˹¤ÖÇÄÜ·ÖÎöµÈÄÜÁ¦£¬ÕûºÏÊÐÄÚ¹«Â·¡¢Ìú·¡¢º½¿ÕµÈ½»Í¨Êý¾ÝÒÔ¼°ÎïÁ÷Ô°Çø¡¢ÅäËÍÖÐÐĵȶàÔ´ÎïÁ÷Êý¾Ý×ÊÔ´£¬½¨Á¢ÎïÁ÷Êý¾Ý×ÊÔ´³Ø£¬½«È«Ê¡»õÔ˳µÁ¾¡¢Ìú·רÓÃÏß¡¢Ç§¶Ö¼¶²´Î»¡¢ÎïÁ÷Ô°Çø¡¢Éç»áÏÐÖóµÁ¾µÈʵÌå×ÊÔ´½øÐÐÊý×Ö»¯½¨µµ¡£Óû§¿ÉÒÔÔËÓÃÊý¾Ý·ÖÎö¹¤¾ßÉú³É×Ô¶¨Ò屨±íºÍ¿ÉÊÓ»¯±¨¸æ£¬È«Ãæ·ÖÎöÎïÁ÷¼°Ïà¹Ø²úÒµµÄÒµÎñ·¢Õ¹Ç÷ÊÆ¡£¿ª·¢Êý¾Ý°²È«ºÍÒþ˽±£»¤¹¦ÄÜ£¬È·±£Óû§Êý¾Ý°²È«¡£
4£®ÖÇÄܰå¿é¡£ÔËÓÃÈ˹¤ÖÇÄÜ´óÄ£ÐÍ£¬ÓÅ»¯¾ö²ßÄÜÁ¦£¬¶¯Ì¬³ÊÏÖÎïÁ÷Ïà¹Ø×ÊÔ´ÔËÐÐÌ¬ÊÆ£¬Ö§³ÅÓ¦¼±µ÷¶ÈÓëÔËÊäÓÅ»¯¡£¼¯³ÉÖÇÄÜËã·¨ºÍ»úÆ÷ѧϰ¼¼Êõ£¬ÌṩÖÇÄÜ·Ï߹滮µÈ¹¦ÄÜ£¬ÔËÓôóÊý¾Ý·ÖÎöºÍÔ¤²âÄ£ÐÍ£¬¶ÔÎïÁ÷Êý¾Ý½øÐÐÉîÈëÍÚ¾ò£¬ÓÅ»¯ÔËÊä·¾¶·½Ê½£¬ºÏÀí°²ÅÅÔËÁ¦×ÊÔ´£¬¸¨ÖúÓÅ»¯¾ö²ß¡£²ÉÓÃÇø¿éÁ´¼¼ÊõÈ·±£ÎïÁ÷ÐÅÏ¢°²È«£¬Ìá¸ßÐÅÏ¢¿ÉÐŶȡ£ÊµÊ±Ô¤²â»õÁ¿²¨¶¯ÓëÆøÏóÓ°Ï죬½áºÏÏÐÖÃ×ÊÔ´¶¯Ì¬ÍƼö¸üÓÅÔËÊä·½°¸£¬ÎªÎï×ʵ÷Åä¡¢ÔËÊäÍøÂçÓÅ»¯µÈ³¡¾°ÌṩÖÇÄܾö²ßÖ§³Å¡£
5£®½áËã°å¿é¡£Ìṩһվʽ֧¸¶½áËã·þÎñ£¬Íƶ¯ÊµÏÖ¶àʽÁªÔ˵ç×ÓÆ±¾Ý¹ÜÀíÓëÏßÉÏÖ§¸¶£¬¼ò»¯ÎïÁ÷½»Ò×µÄÖ§¸¶Á÷³Ì£¬È·±£ÎïÁ÷½»Ò׵ĸßЧºÍ͸Ã÷¡£¶Ô½Ó˰Îñϵͳ£¬Íƶ¯ÊµÏÖÈëפƽ̨Æóҵͳһ¿ª¾ß˰ÎñƱ¾Ý£¬°´¹æ¶¨¼ò»¯ÎïÁ÷ÆóÒµÏà¹Ø½É˰Á÷³Ì¡£
£¨ËÄ£©Îå¸öÊг¡²ãÃæÓ¦Óðå¿é¡£
1£®»õÎï°å¿é¡£½áºÏ±±¶·µ¼º½ÓëÎïÁªÍøÉ豸£¬ÊµÏÖ»õÎïÔËÊäÈ«ÉúÃüÖÜÆÚÐÅÏ¢¹ÜÀí¡£»õÎïÀàÐÍ¡¢ÖØÁ¿¡¢ÆðÖ¹µãµÈÐÅÏ¢¿É¸ù¾ÝÊôÐÔ½øÐнṹ»¯Â¼ÈëÓë²éѯ£¬ÊµÏÖ»õÎïÔËÊäµÄʵʱ¶¨Î»ºÍÔËÊä״̬¼à¿ØµÈ¹¦ÄÜ¡£ÓÅ»¯ÖÇÄÜÅäÔØ·½°¸£¬¶Ô»õÎïʵʩȫ³Ìʵʱ׷×Ù¡£Í¨¹ýËã·¨·ÖÎö»õÐÍÌØÕ÷£¬×Ô¶¯ÍƼö×°ÔØ·½°¸ÓëÔËÊä·¾¶¡£
2£®²Ö´¢°å¿é¡£Í³Ò»´î½¨ÔÆ²ÖÆ½Ì¨£¬Ö§³Ö×Ô¶¯»¯²Ö´¢É豸µÄ½ÓÈëºÍ¹ÜÀí£¬ÊµÊ±¼à¿Ø¿â´æÇé¿ö£¬¶¯Ì¬·ÖÎö¿â´æÖÜתÂÊ£¬ÓÅ»¯²Ö´¢ÀûÓÃÂÊ£¬ÊµÏÖÖÇÄÜ»¯¹ÜÀí¡£Í¨¹ý“Ô¤Ô¼Ìá»õ”“µ½²ÖÖ±×°”µÈ¹¦ÄÜ£¬Íƶ¯¸Û¿Ú¡¢Ìú·³¡Õ¾Óë²Ö´¢ÏµÍ³ÎÞ·ì¶Ô½Ó£¬ÌáÉý»õÎïÖÐתʱЧ£¬ÊµÏÖ“²ÖÅäÔ˔һÌ廯¡£
3£®ÔËÁ¦°å¿é¡£ÕûºÏÔËÁ¦×ÊÔ´³Ø£¬ÆÀ¹ÀÔËÁ¦Ð§ÄÜÊý¾Ý£¬ÌṩÔËÁ¦¹ÜÀíÓëµ÷¶È·þÎñ¡£»ã¾Û³µÁ¾¡¢´¬²°¡¢º½¿Õ¡¢ÀäÁ´µÈÔËÁ¦ÐÅÏ¢£¬Ìṩ¸÷ÀàÔËÁ¦ÐÅÏ¢µÄ·¢²¼¡¢²éѯºÍÆ¥ÅäµÈ¹¦ÄÜ£¬ÊµÏÖÔËÊä×ÊÔ´µÄͳһ¹ÜÀí¡£»ùÓÚÔËÊäÐèÇóÌØÕ÷Óë¼Û¸ñ·¶Î§£¬×Ô¶¯Æ¥Åä×îÓÅÔËÁ¦·½°¸£¬ÊµÏÖʵʱ²éѯÔËÁ¦×´Ì¬²¢Ìṩ±¸Óõ÷¶È·½°¸£¬ÌáÉýÔËÊäЧÂÊ¡£
4£®ÁªÔ˰å¿é¡£ÓÅ»¯“¹«¡¢Ìú¡¢Ë®¡¢¿Õ”¶àʽÁªÔËÉú̬£¬´òÔìÖÇÄÜÁªÔËÌåϵ¡£½ÓÈëµÚÈý·½»õÔËÆ½Ì¨£¬¿ª·¢“Ò»¼üίÍД¹¦ÄÜ£¬ÓÐЧÕûºÏ¶àʽÁªÔ˶©µ¥£¬Íƶ¯¸÷ÔËÊ䷽ʽÎÞ·ìÏνӣ¬Ñ¹ËõÖÐתʱ¼äÓë×÷ÒµËðºÄ£¬ÌáÉý×ÛºÏÔËÊäЧÂÊ¡£¸ù¾Ýƽ̨¸Û¿Ú²´Î»¡¢Ìú·רÓÃÏß¡¢º½¿Õ»õÕ¾µÈ×ÊÔ´ÐÅÏ¢£¬ÊµÏÖÁªÔË»ù´¡ÉèÊ©×ÊÔ´µÄÁªºÏ¹ÜÀíÓëÒ»Ì廯½áËã¡£
5£®·þÎñ°å¿é¡£´òÔì“»ù´¡·þÎñ+ÔöÖµ·þÎñ”µÄÐͬ·þÎñÌåϵ£¬ÌṩÖÇÄܿͷþ¡¢¹©Ó¦Á´½ðÈڵȷþÎñ¡£»ùÓړС¸ÓÊ”ÖÇÄÜÌåÆ½Ì¨£¬¿ª·¢ÖÇÄܿͷþÄ£¿é£¬ÊµÏÖÈ«ÌìÔÚÏß×ÉѯÓëÒ쳣ʼþ¹¤µ¥´¦Àí¡£ÓÉÏà¹Ø½ðÈÚ»ú¹¹Ìṩ¹©Ó¦Á´½ðÈÚ·þÎñ£¬½µµÍС΢ÆóÒµÈÚ×ʳɱ¾¡£¿ªÉè“¶àʽÁªÔ˱ê×¼Ö¸ÄϔרÀ¸£¬¼¯Öз¢²¼»õÎï·ÖÀà±ê×¼½â¶Á¡¢µç×Óµ¥Ö¤Ä£°å¼°²Ù×÷ʾ·¶°¸Àý¡£
ËÄ¡¢×éÖ¯±£ÕÏ
¸÷µØ¡¢¸÷Óйص¥Î»Òª¸ß¶ÈÖØÊÓ“ÎïÁ÷Ò»ÕÅÍø”½¨É蹤×÷£¬È«Á¦Íƶ¯Æ½Ì¨¸ßЧ½¨ÉèÓëÂ䵨ӦÓá£Ê¡Õþ¸®°ì¹«Ìü£¨Ê¡ÕþÎñ·þÎñ°ì£©»áͬʡ·¢Õ¹¸Ä¸ïί¡¢Ê¡½»Í¨ÔËÊäÌüµÈµ¥Î»¸ºÔð×¥ºÃÂäʵ£¬Ðµ÷ÍÆ½ø“ÎïÁ÷Ò»ÕÅÍø”½¨Éè¡£½¨Á¢Ê¡¼¶²ãÃæÍ³³ïе÷¡¢Õþ¸®²¿ÃÅÓëÎïÁ÷ÆóÒµ¹²Í¬²ÎÓë“ÎïÁ÷Ò»ÕÅÍø”½¨ÉèµÄÕþÆó³£Ì¬»¯¹µÍ¨»úÖÆ¡£ÑϸñÂäʵ¼¯Ô¼½ÚÔ¼½¨ÉèÒªÇó£¬Ê¡Ö±Óйص¥Î»Æ½Ì¨ÒÑÓÐÀàËÆ¹¦Äܵģ¬Ê¡¼¶Í³½¨Æ½Ì¨²»ÔÙÖØ¸´¿ª·¢½¨Éè¡£ÒÀ¾Ý“Ê¡¼¶Ö÷½¨¡¢ÊÐÏØÖ÷ÓÔµÄÔÔò£¬È«ÃæÕûºÏʡֱµ¥Î»¼°ÆäÏÂÊô£¨¹ÜÀí£©µ¥Î»Ç£Í·½¨ÉèµÄ¸÷ÀàÎïÁ÷ƽ̨£¬Öð²½Íƶ¯¸÷µØÎïÁ÷Ô°Çø¡¢¸÷ÀàÎïÁ÷ÆóÒµ½«Ïà¹ØÒµÎñÊý¾ÝÕûºÏ½ÓÈëÆ½Ì¨¡£È«Ê¡¸÷¼¶ÕþÎñ·þÎñºÍÊý¾Ý¹ÜÀí²¿ÃÅ¡¢Ïà¹ØÐÐÒµ²¿ÃÅÒªÇÐʵ·¢»Óǣͷ×÷Ó㬼ÓÇ¿×é֯е÷ºÍ¸ú×ÙÖ¸µ¼£¬Í³³ï½â¾öƽ̨½¨ÉèÖеÄÄѵãÎÊÌâÓë»ù´¡ÉèÊ©ÅäÌ×ÐèÇ󡣸÷²ÎÓ뵥λҪÃ÷ȷרÈ˸ºÔð£¬ÕûºÏȫʡÎïÁ÷ƽ̨¼°ÆóÒµÊý¾Ý×ÊÔ´£¬Í³Ò»½Ó¿Ú¹æ·¶Óë¼¼Êõ±ê×¼£¬Ç¿»¯²¿ÃÅÐ×÷ÓëÊý¾Ý¹²Ïí£¬ÊµÏÖÊý¾Ý¹²Öι²Óá£Òª¼ÓÇ¿Ðû´«Íƹ㣬¿ªÕ¹ÒµÎñÅàѵ²¢Òýµ¼¹úÆó¡¢±ê¸ËÆóÒµÂÊÏÈÈëפ£¬À©´óƽ̨ӰÏìÁ¦£¬¼¤·¢¸÷·½Ê¹Óûý¼«ÐÔ£¬Íƶ¯Æ½Ì¨ÔÚȫʡÎïÁ÷¹¤×÷Öз¢»ÓʵЧ¡£
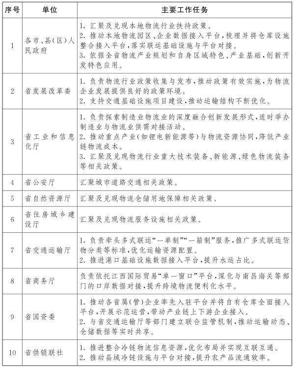
¸½¼þ£º“ÎïÁ÷Ò»ÕÅÍø”½¨ÉèÈÎÎñÇåµ¥
¸½¼þ
“ÎïÁ÷Ò»ÕÅÍø”½¨ÉèÈÎÎñÇåµ¥


΢²©
΢ÐÅ
ÊÓÆµºÅ
ÏÂһƪ£ººþÄÏÊ¡ÈËÃñÕþ¸®°ì¹«Ìü¹ØÓÚÓ¡·¢¡¶ºþÄÏÊ¡¼Ó¿ìÌáÉýÐÂÄÜÔ´Æû³µÉøÍ¸ÂÊÐж¯¼Æ»®£¨2025¡ª2026Ä꣩¡·µÄ֪ͨ
Ïà¹ØÎÄÕ£º
- [Õþ²ß]¹ã¶«Ê¡ÈËÃñÕþ¸®°ì¹«Ìü¹ØÓÚÓ¡·¢
- [Õþ²ß]°²»ÕÊ¡ÈËÃñÕþ¸®°ì¹«Ìü¹ØÓÚÓ¡·¢
- [Õþ²ß]Õã½Ê¡ÈËÃñÕþ¸®¹ØÓÚÕã½Ê¡ÄÚºÓ
- [Õþ²ß]Î人ÊÐÈËÃñÕþ¸®°ì¹«Ìü¹ØÓÚÓ¡·¢
- [Õþ²ß]ºþÄÏÊ¡ÈËÃñÕþ¸®°ì¹«ÌüÓ¡·¢¡¶¹Ø
- [Õþ²ß]°²»ÕÊ¡ÈËÃñÕþ¸®¹ØÓÚÓ¡·¢¡¶Ö§³Ö
- [Õþ²ß]ÉϺ£ÊÐÈËÃñÕþ¸®°ì¹«Ìü¹ØÓÚÓ¡·¢
- [Õþ²ß]¸ÊËàÊ¡ÈËÃñÕþ¸®¹ØÓÚÓ¡·¢ÉîÈëʵ
- [Õþ²ß]ºÓÄÏÊ¡ÈËÃñÕþ¸®°ì¹«Ìü¹ØÓÚÓ¡·¢
- [Õþ²ß]ɽÎ÷Ê¡ÈËÃñÕþ¸®°ì¹«Ìü¹ØÓÚÓ¡·¢
- ÉÌÎñ²¿µÈ9²¿ÃŹØÓÚ´Ù½øÒ©Æ·ÁãÊÛÐÐÒµ¸ßÖÊÁ¿·¢Õ¹µÄÒâ¼û
- ½»Í¨ÔËÊ䲿 ¹¤ÒµºÍÐÅÏ¢»¯²¿ ÉÌÎñ²¿ ¹úÎñÔº¹úÓÐ×ʲú¼à
- ¹ã¶«Ê¡ÈËÃñÕþ¸®°ì¹«Ìü¹ØÓÚÓ¡·¢¹ã¶«Ê¡È˹¤ÖÇÄܸ³Äܽ»Í¨
- °²»ÕÊ¡ÈËÃñÕþ¸®°ì¹«Ìü¹ØÓÚÓ¡·¢¡¶°²»ÕÊ¡¡°È˹¤ÖÇÄÜ+Íò
- Õã½Ê¡ÈËÃñÕþ¸®¹ØÓÚÕã½Ê¡ÄÚºÓ¸ÉÏߺ½µÀÍø¹æ»®£¨2024¡ª
- Î岿ÃÅÓ¡·¢¡¶¹ØÓÚ¿ªÕ¹Áã̼¹¤³§½¨É蹤×÷µÄÖ¸µ¼Òâ¼û¡·µÄ
- Öй²ÉϺ£ÊÐί¹ØÓÚÖÆ¶¨ÉϺ£ÊйúÃñ¾¼ÃºÍÉç»á·¢Õ¹µÚÊ®Îå
- ÉîÛÚÊй¤ÒµºÍÐÅÏ¢»¯¾Ö¹ØÓÚÓ¡·¢¡¶ÉîÛÚÊдòÔìÈ˹¤ÖÇÄÜOP
- Î人ÊÐÈËÃñÕþ¸®°ì¹«Ìü¹ØÓÚÓ¡·¢Î人ÊÐÍÆ½ø·þÎñóÒ׸ßÖÊ
- °²»ÕÊ¡ÈËÃñÕþ¸®¹ØÓÚÓ¡·¢¡¶Ö§³ÖÉý¼¶´´Òµ°²»ÕÐж¯Èô¸É´ë
- ¹ú¼Ò·¢Õ¹¸Ä¸ïίµÈ²¿ÃŹØÓÚÓ¡·¢¡¶¹ØÓÚÍÆ¶¯ÎïÁ÷Êý¾Ý¿ª·Å
- ¹úÎñÔºÓ¡·¢¡¶¹ØÓÚÈ«¹ú²¿·ÖµØÇøÒªËØÊг¡»¯ÅäÖÃ×ۺϸĸï
- Öй²±±¾©ÊÐί ±±¾©ÊÐÈËÃñÕþ¸®¹ØÓÚÈ«Ãæ½¨ÉèÃÀÀö±±¾©¼Ó
- ½»Í¨ÔËÊ䲿 ¹ú¼Ò·¢Õ¹¸Ä¸ïί¹ØÓÚÓ¡·¢¡¶½»Í¨ÎïÁ÷½µ±¾Ìá
- ËIJ¿ÃÅ£ºÐÂÄÜÔ´³µÆó×Ô½¨µÄ´ó¹¦ÂʳäµçÉèÊ©ÍøÂ磬ÔÔòÉÏ
- ¼ªÁÖÊ¡ÈËÃñÕþ¸®°ì¹«ÌüÓ¡·¢¹ØÓÚÖ§³ÖÀäÁ´ÎïÁ÷¸ßÖÊÁ¿·¢Õ¹
- ºÓÄÏÊ¡ÈËÃñÕþ¸®¹ØÓÚÓ¡·¢ÖÐÔÅ©¹È¸ßÖÊÁ¿·¢Õ¹ÈýÄêÐж¯¼Æ
- ±±¾©ÊÐÈËÃñÕþ¸®°ì¹«Ìü¹ØÓÚÓ¡·¢¡¶±±¾©ÊÐÈ«ÃæÓÅ»¯ÓªÉÌ»·
- È«¹úͳһ´óÊг¡½¨ÉèÖ¸Òý£¬À´ÁË!
- ¸£½¨Ê¡·¢Õ¹ºÍ¸Ä¸ïίԱ»á¹ØÓÚÓ¡·¢¡¶¸£½¨Ê¡ÇâÄܲúÒµ´´ÐÂ





